全国服务热线400-151-5198 业务咨询15800353038
光遗传学(optogenetics)是结合了光学(optics)及遗传学(genetics)的技术,借助其,我们能在活体动物甚至是自由运动的动物脑内、脊髓、外周神经内,精准地控制特定种类神经元的活动。光遗传学在时间上的精确度可达到毫秒级别,在空间上的精确度则能达到单个细胞级别。2010年,光遗传学被Nature Methods选为年度方法,同年被Science认为是近十年来的突破之一。这项技术目前在神经科学领域应用非常广泛,未来可能会应用于多种神经和精神疾病的治疗,如帕金森氏病、阿尔茨海默病、癫痫、脊髓损伤、精神分裂症等。
光遗传学技术发展史
谈及光遗传学技术的由来,我们不得不思考神经科学的基本研究需求:精确控制神经元活动。1979年,诺贝尔奖得主Francis Harry Compton Crick首次提出,为了解大脑如何运作,我们需要一种方法,可以每次只让某一特定类型神经元活动被抑制,而不影响其他神经元的活动。为了实现这个目标,人们过去通常采用电刺激来激活一群神经元活动,但其具有两大难以克服的缺点,其一在于该操作的非选择性,即电场会同时刺激多种类型神经元,所得出的研究结果往往缺乏特异性,其二是只能激活而无法抑制神经元活动。随着基因工程技术的发展,科学家开始利用化学药物联合转基因技术来精确定位特定的神经元并进行相关研究,尽管解决了特异性问题,但是化学刺激的方法在时间上的精确度缺乏保证。因而,一种高精确性,能够激活或抑制特定种类神经元活动的方法成为研究的“刚需”,光遗传学技术正解决了此问题。

光遗传学与电刺激操控细胞的差异
(Karl Deisseroth, et al., Annu. Rev. Biomed. Eng., 2014)
早在1973年,微生物学家便发现细菌视紫质(Bacteriorhodosin)光照之后会成为离子转运蛋白,1977年发现盐细菌视紫红质(Halorhodopsin,NpHR)也是离子转运蛋白,照黄绿光后会将氯离子流入细胞,2002年发现光敏感通道(Channelrhodopsins),蓝光照射之后会将阳离子打进细胞。
2005年9月份,斯坦福大学的Karl Deisseroth实验室在Nature Neuroscience上发表了一篇Technical Report,第一次将Channelrhodopsin-2(ChR2)表达在神经元里,发现可以用蓝光精确地控制神经元的活动,而光遗传学(optogenetics)一词也随之出现。随后发现Bacteriorhodosin与Halorhodopsin也都能在神经元表达,准确调控神经元的活动,并不会对神经元产生毒害作用。此后,光遗传学迅速改变神经科学界,成为研究特定神经元在大脑中扮演何种角色不可或缺的工具。
光遗传学技术基本原理
简单地说,光遗传学技术即借助遗传学手段,将能够对光起响应的通道蛋白表达在特定细胞中,实现通过光来激活或抑制神经元活动的目标。其中,激活或抑制的原理在于不同通道对阳离子或阴离子的通透:如果转入细胞的通道是ChR通道,那么在细胞接受蓝色激光照射时通道开放,阳离子内流,会产生去极化电位,诱发动作电位的发出,激活细胞;如果转入细胞的是HR一类通道的话,细胞接受黄色激光照射时阴离子内流,产生超极化电位,导致动作电位不易发放,抑制细胞活动;此外,还有一类光激活或抑制的通道optoXR,给光激活后其改变的是胞内激酶系统,影响细胞活动。因此,光遗传学技术的核心技术差异在于光敏感通道的选择。

光遗传学的基本原理
(Karl Deisseroth, et al., Annu. Rev. Biomed. Eng., 2014)
常见的光敏感通道
光遗传学技术的应用策略
借助病毒载体的光遗传学技术应用一般包括以下几个关键步骤:
1、 根据实验需求寻找合适的光敏蛋白;
2、通过病毒载体感染细胞,将光敏感通道表达在靶细胞中;
3、手术手段向脑中导入光纤,通过控制激光来实现对神经元活动的精准控制;
4、选择合适的病毒表达时间,结合行为实验设置合理的试验方案;
5、行为学手段或电生理手段验证。

光遗传学技术的一般策略
(Karl Deisseroth, Scientific American, 2010)
光遗传学技术优势
1、时间精确度高:光遗传技术可以通过控制激光使时间精准度到毫秒级别甚至是亚毫秒级;
2、刺激的强度精确性高:光遗传技术通过控制激光,可以精准地、随时地调节给神经元刺激的强度,这对于某些刺激强度依赖的神经环路研究有不可替代的优势;
3、空间特异性:光遗传学技术可以通过脑定位注射、特异性启动子、甚至是亚细胞器定位肽,将光敏感蛋白锚定在靶向细胞或细胞器进行操作,可达到单个细胞的级别,实现精准定位;
4、作用工具多样:目前人们已经突变了一系列新的光敏感通道,这些通道的时间特性和激发光要求都不同,可根据具体的实验需求进行选择;
5、作用直接:不像DREADDs技术依赖于动物代谢水平,光遗传学技术通过激光操控细胞的激活或抑制,作用直接。
光遗传学应用案例
1、ChR2(H134R)& eNpHR3.0
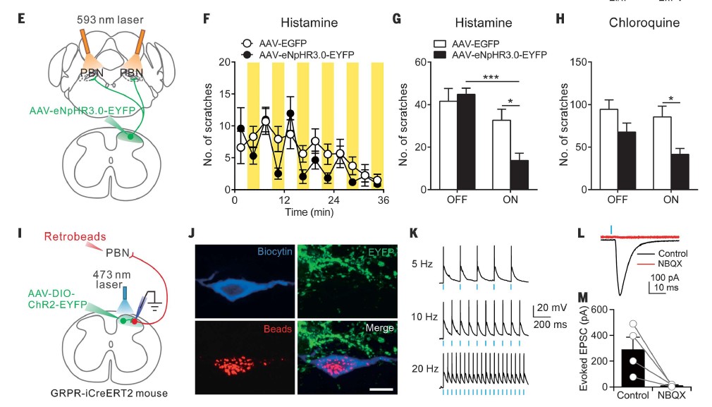
客户发表文章:Science. (IF=41.058). Mu D,et.al. (2017). A central neural circuit for itch sensation. [腺相关病毒, 痒, 光遗传,化学遗传]
注射部位:小鼠脊髓
载体:AAV-EF1a-DIO-ChR2(H134R)-mCherry& AAV-hSyn-eNpHR3.0-EYFP
血清型:rAAV2/9
病毒滴度:5.1E+12 VG/mL&1.7E+13 VG/mL
注射体积:400-600nl
2、oChIEF:
客户发表文章:Nature. (IF=41.577). Yang Y,et.al. (2018). Ketamine blocks bursting in the lateral habenula to rapidly relieve depression. [腺相关病毒, 抑郁症, 光遗传]
注射部位:小鼠LHb
载体:AAV2/9-hSyn-oChIEF-tdTomato
血清型:AAV2/9
病毒滴度:6.29E+12VG/mL
注射体积:100nl
观察时间:1个月