九游会·J9-官方网站|真人游戏第一品牌j9九游会

AAV股票代码
688238
腺相关病毒股票代码
688238
单细胞转录组测序

10x 单细胞ATAC-seq

ATAC-seq(Assay for Transposase Accessible Chromatin with high-throughput sequencing,染色质易开放区域测序)是2013年由美国Stanford大学的William Greenleaf教授研发了一种全新的方法,利用DNA转座酶结合高通量测序技术,来研究染色体的可进入性。ATAC-seq的原理是,染色质易开放区域测序)利用Tn5转座酶切割染色质的开放区域,并加上测序引物进行高通量测序,通过生物信息分析鉴定转录因子结合位点和核小体区域位置,从而为研究基因调控、DNA 印记等提供有效的方法。通过研究特定状态下开放染色质,可以在DNA水平研究基因转录调控。
 
传统的寻找全基因组范围内开放的染色质区域采用的方式包括ATAC-seq、MNase-seq和DNase-seq,FAIRE-seq、chip-seq等。10x Genomics Chromium Single Cell ATAC Solution(10X scATAC-seq)是10 X Genomics新推出单细胞表观基因组学水平上揭示染色质可接近性的研究策略。通过单细胞染色质可接近性图谱构建,不仅能清晰了解染色质结构,还可以绘制高分辨率转录因子调控网络,为深入了解疾病的诊断和治疗铺平道路。
 
技术优势

可检测单细胞转录调控区域中的开放染色质
每个通道可容纳500-10000个细胞核
细胞核捕获率高达65%
运用10x官方软件和工具,可对单细胞基因调控网络进行精细化分析


代表性文章

Buenrostro J D , Corces M R , Lareau C A . Integrated Single-Cell Analysis Maps the Continuous Regulatory Landscape of Human Hematopoietic Differentiation.[J]. Cell, 2018.
 
案例展示

联合不同单细胞分析技术绘制人类造血系统分化的连续调节谱

研究背景

造血分化 是从造血干细胞分化为具有不同功能的细胞过程,在成人中主要发生在骨髓,最终产生淋巴系细胞(B,T,NK cell),髓系-粒系(monocyte, granulocyte),红系(Ery,mega)等细胞类型,是研究干细胞分化、肿瘤免疫、血液疾病等的良好模型。造血分化过程是一个复杂、多阶段的,受多种因子调控的过程,单细胞表观基因组分析有助于解析造血干细胞转录和细胞命运异质性的顺式和反式调节机制。

研究思路

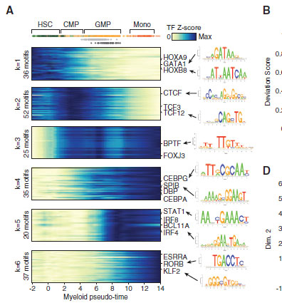
首先利用scATAC-seq数据从chromatin accessibility入手,分析造血分化过程染色质开放状态图谱的异质性;用ChromVAR R包预测TF的活动;采用多种聚类方法,如通过TF Z scores利用Hierarchical clustering 和t-SNE聚类,并采用了reference guided approach,基于bulk sample和算法对单细胞数据进行降维聚类分析;整合scRNA-seq 和scATAC-seq数据分析TF与chromatin accessibility,以及顺式调控元件和邻近基因的表达的相互关系。

研究结果

研究人员通过单细胞ATAC-Seq的研究策略,分析了10类已定义的人类造血系统分化细胞类型中染色质可接近性的数据,构建造血细胞分化中染色质可接近性状态的变化轨迹;并整合单细胞转录组数据,构建了转录因子动态调控轨迹。

 



 
从单细胞RNA-seq和ATAC-seq的整合分析提供了对人类造血功能的调节特征和动态的见解,在实验或计算上整合多种单细胞数据类型的进一步改进将为发育或疾病细胞命运决策提供单细胞水平上的视角。期望未来的工作结合单细胞表观基因组学、转录组学、蛋白质组学和谱系测量可以揭示对启动调节多种细胞命运转换的调节因子的分子机制和时间顺序的重要见解。
 
参考文献

Buenrostro J D , Corces M R , Lareau C A . Integrated Single-Cell Analysis Maps the Continuous Regulatory Landscape of Human Hematopoietic Differentiation.[J]. Cell, 2018.
 
结果展示

1. 细胞聚类

Cell Ranger ATAC 利用每个细胞的peaks 信息,运行cluster mode 对这些细胞进行分群。经tSNE 降维算法,得到细胞聚类的二维结果。

 

2. 数据可视化

10X genomics公司提供的专门的分析结果查看软件-Loupe Cell Browser,该软件是一个图形界面的软件,操作非常的方便。可以用于以下应用:1.确定细胞类型: 使用可及性模式发现能够区分不同细胞类型和功能组别的启动子和转录因子motif;2.分析可及性差异: 使用ATAC Peak Viewer 定位具有假定调节功能的不同可访问基因组区域的位置;3.发现显著性特征: 创建自定义聚类并使用差异可及性分析工具精准识别数据中的细胞组别;4.共享数据结果: 保存感兴趣的信息,导出数据表,并获取单细胞ATAC数据的屏幕截图。

 
一键拨号 一键导航
扫码反馈

扫一扫,反馈当前页面

咨询反馈
扫码关注

j9九游会生物

返回顶部
j9九游会