九游会·J9-官方网站|真人游戏第一品牌j9九游会

AAV股票代码
688238
腺相关病毒股票代码
688238
单细胞转录组测序

10x 5’单细胞及免疫组库

10x V(D)J 采用TCR/BCR恒定区的连续巢式引物对全长cDNA进行扩增,以获取个体中所有T/B细胞的BCR和TCR的V(D)J全长序列总和。在肿瘤微环境、感染性疾病、器官移植后排斥、免疫治疗等研究领域中有着广泛的应用。
 
技术优势

可实现成对的重链和轻链(B细胞)或α和β链(T细胞)的全长测序
精细到单细胞水平,能获得大量单细胞的免疫组库数据
大规模单细胞VDJ+表达谱测序,单个细胞成本大大降低


代表性文章

ElhamAzizi, et al. Single-Cell Map of Diverse Immune Phenotypes in the Breast Tumor Microenvironment. Cell, 2018,DOI: https://doi.org/10.1016/j.cell.2018.05.060
 
案例展示
单细胞测序揭示复杂的肿瘤微环境
 
研究背景

了解肿瘤微环境中的免疫细胞表型,对了解癌症进展和免疫疗法的机制是必不可少的。本研究从8名乳腺癌患者的肿瘤样本及配对的正常血液、乳腺和淋巴结样本中获得多个免疫细胞,开展单细胞RNA测序实验。之后,利用SEQC流程和“Biscuit”算法,对这些组织中的免疫细胞进行聚类和鉴定。

研究思路

本研究总共鉴定出83个不同的免疫细胞簇,包括38个T细胞簇、27个骨髓谱系细胞簇、9个B细胞簇和9个自然杀伤细胞簇。大多数的细胞簇(除了其中的10个)是不止一名患者所共有的,尽管在肿瘤样本中的表型往往不同。研究指出,部分T细胞在肿瘤和正常组织中都存在,不过细胞毒性T细胞在肿瘤中更丰富,Treg细胞也是如此。
在一系列后续实验中,研究人员利用10X Genomics的方法获得27,000多个T细胞的TCR-seq和RNA-seq配对数据并开展分析。比较了正常组织和乳腺癌组织的免疫组库,发现表型扩增往往发生在乳腺癌微环境中。

这些观察结果,以及免疫细胞的RNA-seq和TCR-seq数据集和全面的分析平台,将有助于研究人员更好地了解免疫细胞促进和延缓肿瘤生长背后的分子机制。

 
 
参考文献

ElhamAzizi, et al. Single-Cell Map of Diverse Immune Phenotypes in the Breast Tumor Microenvironment. Cell, 2018,DOI: https://doi.org/10.1016/j.cell.2018.05.060
 
结果展示

1.V-J paired特征分析

V-J paired直接反应出CDR3或免疫组库的变化,图中横坐标为V Gene,纵坐标为J Gene。颜色越深表示V-J paired丰度越高。

 

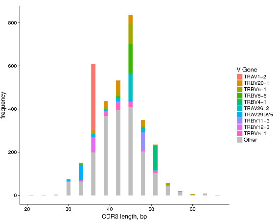
2.V/J基因特征分析

对CDR3 V/J基因序列长度分布情况进行统计,图中横坐标为CDR3(V Gene)碱基序列长度,纵坐标为对应的clonotype name频率,不同颜色表示不同V Gene,top10的V Gene用彩色表示,other(灰色部分)表示其他V Gene。

 

3.Clonotype分型

一个clonotype(克隆亚型)的定义为:一组唯一的CDR3核苷酸序列。Cell Ranger根据拼接得到的Consensus中的CDR3氨基酸序列进行Clonotype分型,其有效Barcode为该Clonotype的丰度。利用圈图展示免疫组库的top10 clonotype频率分布(clonality)。

 
一键拨号 一键导航
扫码反馈

扫一扫,反馈当前页面

咨询反馈
扫码关注

j9九游会生物

返回顶部
j9九游会