【Science】“酒鬼”的福音:酒精成瘾的基因靶点被发现
如果说有什么活动能让彼此陌生的一群人一起欢呼,能让不同国家、不同种族、不同性别的人共同激动,FIFA世界杯一定是当仁不让的第一答案!
四年一度的足球盛宴是全人类的大狂欢,我们为心爱的球队振臂呐喊,为足球痴狂。狂欢时刻,作为看球标配的啤酒怎可缺席!数据显示,本届世界杯开始后,多地啤酒的销量同比上升50%以上。
(j9九游会生物 温馨提示:比赛有输赢,生命只一次,适度饮酒,拒绝酒后驾车)!
言归正传,适量小酌是有好处的。啤酒可以促进血液循环,使人心情愉悦、保持活力,是夏秋季暑降温解渴止汗的清凉饮料。但是,过量酗酒则会产生大量不良后果,如诱发II型糖尿病、高血压、血脂异常(如甘油三酯高等)、痛风等多种顽疾,数据显示,酗酒是5%疾病的罪魁祸首[1]。酒瘾一旦养成,则十分难以戒除,目前酒精成瘾的危害甚至超过了海洛因和可卡因[2]。
过去的研究针对酒精奖赏、渴求、复发等行为的神经环路以及分子机制进行研究,但是这些研究并未能有效控制酗酒行为,表明过去针对酒精奖赏而构建的行为范式可能并不是研究酒精成瘾的完美方案。
就我们的自身经历而言,我们很多人都喝过酒,但是产生酒瘾的人非常少。然而,在模式动物中,几乎所有动物都能学会主动获取成瘾药物,包括酒精,这是一个巨大的矛盾,这意味着这种成因模型在研究酒精成瘾中是不够的[3]。因此,找到从主动寻找成瘾药物(包括酒精)到成瘾的转换因素成为此类模型构建的关键。
如何构建呢?
我们都有一种经验,即成瘾的患者在获取成瘾因素(如酒精)的时候是不择手段的,是会忽略所有美好的其他事物的癫狂状态,科学家正是利用这个现象构建新的模型。
2018年6月22日,Science杂志刊登了瑞典Linköping大学M. Heilig研究组的最新工作[4],他们建立了一种新的行为学范式,让大鼠在酒精与甜水之间做出选择,筛选出了一些“酒鬼”鼠模型,并发现“酒鬼”鼠中央杏仁核(CeA)中γ-氨基丁酸转运体-3(GAT-3)表达量显著降低,敲除正常大鼠CeA中GAT-3会诱发其酒瘾。
M. Heilig教授
结果
1.“酒鬼“鼠模型的建立对甜味的偏好是人类与其它动物高度保守的天性[5],作者利用这个天性,就大鼠对酒精或甜味的选择性展开研究。
首先作者使用酒精自给药(self-administer)行为学范式训练大鼠10个月后进行糖水/酒精偏好实验。结果发现,尽管这些大鼠从未接触过糖精,但多数大鼠依然会偏好0.04%糖精,而不是20%酒精,将糖精浓度增至0.2%会加大此偏好性(图1A-C)。有趣的是,仍有少量大鼠选择酒精而不是甜水,作者共用620只大鼠进行此行为学实验,其中95只选择酒精,占比15.3%(图1D),作者称之为“酒鬼”鼠(Alcohol-preferring, AP),偏好甜水的大鼠称为糖精偏好鼠(Saccharin-preferring, SP)。
酗酒成瘾的人有三个特点:1.喜欢美酒超越其他美食即饮料;2.饮酒动力极强,为饮一瓶不惜翻山越岭;3.不计后果,明知有害也要狂饮,不醉不休。第一点,作者已经验证,后两点,他们发现AP鼠对酒精展现出极强动力,而SP鼠不会;如果在酒精中掺入苦味剂奎宁或者在饮酒时电击大鼠,SP鼠会少饮很多,而AP依然开怀畅饮(图1E-G)。表明AP鼠具有酗酒成瘾人类的全部特点。
图1 “酒鬼”鼠偏好饮酒超越甜水
2.“酒鬼”鼠CeA脑区中GAT-3表达下调在筛选出AP鼠之后,作者使用Nanostring nCounter阵列方法,分析比较AP鼠与SP鼠大脑伏隔核、纹状体、前额叶皮层、海马和杏仁核中310个成瘾相关基因的表达,发现杏仁核中两种鼠基因表达差异最大,其中多种γ-氨基丁酸(GABA)重吸收相关基因表达下调(图2A-B)。通过qPCR进一步检测,他们发现CeA中GAT-3、GAT-1、BGT-1等多种GABA转运体基因以及其他GABA重吸收相关基因的转录水平均显著下降(图2C-D)。
图2“酒鬼”鼠CeA脑区中多种GABA转运体表达下调
3.“酒鬼”鼠CeA脑区神经元活动被抑制 上文指出,AP鼠GAT-3等多种GABA转运体表达下调,而GABA转运体负责将抑制性神经递质GABA重吸收,那么AP鼠CeA中GABA作用时间会被延长,作者就此推论展开研究。
他们使用膜片钳电生理技术记录CeA神经元,发现在AP鼠中,相同电刺激会诱发更大的电位,表明突触传递水平的提升,而Paired-pulse ratio(PPR)不变,表明突触前释放能力不变。此外,加入GABAA受体抑制剂bicuculine会显著增加AP鼠刺激后电位的幅度,表明AP鼠CeA中GABA信号作用较强(图3A-C)。
为验证此现象由GAT-3表达下调引起,作者在正常大鼠CeA中注射AAV-Slc6a11-shRNA来基因敲低GAT-3,结果发现操作后,CeA神经元电生理性质与AP鼠完全相同(图3D-F)。
图3 “酒鬼”鼠CeA脑区神经元被强直性抑制
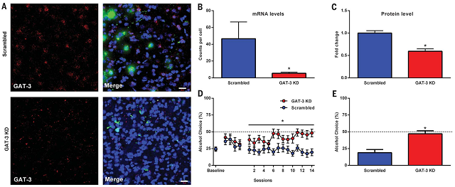
4.敲低SP鼠CeA中GAT-3基因诱发酒精偏好行为进一步,作者在SP鼠的CeA中注射AAV-Slc6a11-shRNA来敲低GAT-3,发现CeA中GAT-3转录水平和表达水平均显著下降(图4A-C),同时会显著增加SP鼠对酒精的偏好性(图4D-E)。
图4敲低SP鼠CeA中GAT-3诱发酒精偏好行为
5.酒精成瘾患者CeA中GAT-3转录水平显著下降最后,借助人类脑库,作者在人类酒精成瘾患者死后的大脑组织样本中进行RNA测序,发现只有CeA中GAT-3基因转录水平显著下降,而其它脑区中无差异(图5),进一步印证了GAT-3基因与酒精成瘾的关系。
图5人类酒精成瘾患者CeA中GAT-3转录水平显著下降
总结
酗酒问题已经成为一个严重的社会问题,酒瘾会诱发多种疾病,其危害甚至高于多种毒品。过去的研究通过自给药行为学范式研究酒精成瘾行为,但存在大量不足。本篇文章开发了新的行为学范式,筛选出了酒精成瘾大鼠,它们对酒精的偏好性极强。此外,他们还找到了诱发此现象的分子机制——CeA中 GAT-3表达量下降,基因敲低正常大鼠中GAT-3基因可诱发类似酒瘾鼠的行为。
这项发现提示GAT-3可能是临床治疗酒精成瘾的一个重要靶点,借助基于AAV病毒载体的基因治疗手段,或许我们可以快速治愈酒精成瘾,提升人类健康水平!
j9九游会生物 一直关注神经、代谢、肿瘤领域的重大研究进展,为各种生理、病理研究提供最新工具和研究方案,助力临床转化和基因治疗!
参考文献
1.Whiteford, H.A., et al., Global burden of disease attributable to mental and substance use disorders: findings from the Global Burden of Disease Study 2010. Lancet, 2013. 382(9904): p. 1575-86.
2. Nutt, D.J., et al., Drug harms in the UK: a multicriteria decision analysis. Lancet, 2010. 376(9752): p. 1558-65.
3.Ahmed, S.H., Validation crisis in animal models of drug addiction: beyond non-disordered drug use toward drug addiction. Neurosci Biobehav Rev, 2010. 35(2): p. 172-84.
4.Augier, E., et al., A molecular mechanism for choosing alcohol over an alternative reward. Science, 2018. 360(6395): p. 1321-1326.
5.Berridge, K.C. and M.L. Kringelbach, Affective neuroscience of pleasure: reward in humans and animals. Psychopharmacology (Berl), 2008. 199(3): p. 457-80.。

扫一扫,反馈当前页面
j9九游会生物