j9九游会腺相关病毒(AAV)再度展现在eLife杂志(IF=8.303)
文章简介:
近日,南京大学模式动物研究所的徐璎课题组与第二军医大学章卫平课题组共同合作在国际生物和医学领域权威杂志《eLife》(IF=8.303)上发表论文,题为“Loss of ZBTB20 impairs circadian output and leads to unimodal behavioral rhythms”,发现锌指蛋白ZBTB20是调控小鼠早晚活动峰的关键分子。文中使用的腺相关病毒(AAV)由j9九游会生物包装提供。


研究内容:
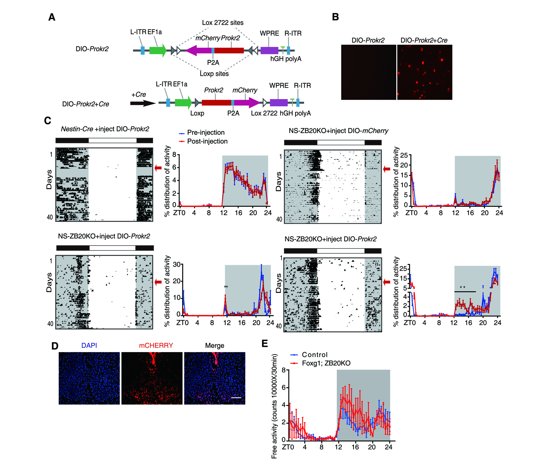
论文中,徐璎课题组利用ZBTB20敲除小鼠,发现ZBTB20通过调控生物钟核心起搏器视交叉神经核(SCN)中的Prokineticin Receptor 2(PROKR2)神经元的表达而影响早晚活动峰。ZBTB20缺失的小鼠表现出完全失去晚峰活动,而且出现了早峰增强的现象,进而说明早晚峰的活动是相互偶联的。当这些早晚峰受到损害的时候,小鼠适应模拟季节日长短的能力也受到了限制。这一研究揭示了哺乳动物与太阳同步和合作的重要分子机制,从而使得哺乳动物能够适应季节变化,整体重置生物钟网络。
ZBTB20部分通过PROKR2维持夜间行为活动
结语:
本文的第一作者是南京大学博士研究生瞿志鹏和二军大博士生研究生张海,感谢研究者们为我们呈现了一篇精彩的腺相关病毒研究论文。徐璎课题组主要从事哺乳动物生物钟分子机制研究,多年来一直关注于生物钟周期长短和幅度的调控网络。

扫一扫,反馈当前页面
j9九游会生物