【Science新知】食欲调控,你不是一个人在战斗!
自古有言:“民以食为天”,由此可见“吃”的重要性。
记者们为了人们吃得安全铤而走险揭发“地沟油”、“皮鞋胶囊”等有毒食品。每逢新春佳节,中央领导更是亲自出马到市场问价,保证人们的基本生存权利——“吃”。甚至,斩获“诺奖”的作家莫言也坦言,写作的初衷是为了填饱肚子。
对于“吃”的神经机制,大量研究表明,下丘脑弓状核是我们“饥饿感”的核心脑区,其中AgRP神经元、TH神经元、POMC神经元均参与进食行为[1, 2]。但是,“吃”只有一个核心脑区吗?
下丘脑弓状核调控进食行为
在下丘脑深部,还有另一个小小的脑区,叫结节核(Tuberal nucleus, TN)。科研学者在人类和哺乳动物中对这个脑区已展开大量研究,但在啮齿类动物中鲜有探索。过去的研究发现,患者深部下丘脑损毁会导致厌食症,而结节核功能紊乱也会诱发瘦骨嶙峋恶病质,表明结节核可能与进食行为相关。
恶病质患者(图右)
2018年07月06日,《Science》杂志刊登了新加坡生物成像研究院Yu Fu教授的最新重要工作[3],他们发现结节核中生长激素抑制素(Somatostatin, SST)神经元在进食行为中起重要作用,这些神经元投射到室旁核(PVN)与终纹床核(BNST)以调控进食。本篇工作首次发现结节核在饥饿环路中的功能,进一步揭示了食欲调节的神经机制。
Yu Fu教授
1.饥饿处理小鼠激活TNSST神经元
在人类大脑中,结节核(TN)毗邻外侧下丘脑(LH)与结节乳头核(TMN),以大量表达SST为标志,于是作者在小鼠中对结节核脑区SST神经元(TNSST)展开研究。他们将SST-Cre小鼠与Ai14报告鼠杂交,其子代的SST神经元均会表达红色荧光蛋白,借此,我们可看到SST神经元在下丘脑中的分布。
作者发现,SST神经元在弓状核(Arc)和TN中大量存在(图1A)。免疫组化结果表明,在Arc中SST神经元与AgRP、TH、POMC神经元共标极少(图1B),在TN附近,SST神经元与LHMCH、LHOrx、TMNHDC神经元无共标(图1C),以上这些神经元均调节进食行为或代谢过程[4, 5]。
接下来,作者过夜禁食或者用腹腔注射饥饿素处理小鼠,发现TNSST神经元中c-fos表达水平显著提高。膜片钳电生理实验中,加入饥饿素后TNSST神经元释放频率显著增加,表明TNSST神经元被饥饿感所激活。
图1 饥饿处理小鼠激活TNSST神经元
2.TNSST神经元调控进食行为
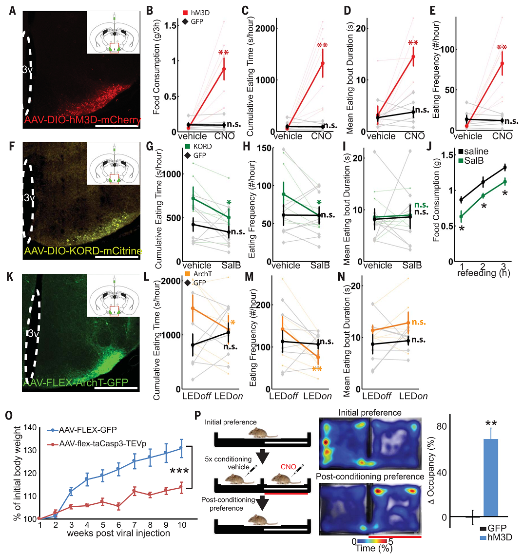
了解TNSST神经元被饥饿状态激活之后,为研究TNSST神经元在进食行为中的充分性与必要性,作者在SST-Cre小鼠的TN中注射AAV-DIO-hM3D或AAV-DIO-KORD,发现药物激活TNSST神经元诱发小鼠进食行为,表现在进食量、进食持续时间、每次啃咬食物时间和进食频率;而药物抑制TNSST神经元后小鼠进食行为明显减少。作者还通过光遗传学方法激活、抑制TNSST神经元,得到相同结论(图2A-N)。
为研究TNSST神经元功能的长期效应,作者在SST-Cre小鼠的TN中注射AAV-flex-taCasp3以诱导TNSST神经元凋亡,10周后,发现小鼠体重增长缓慢(图2O)。
过去的研究表明,奖赏与厌恶均可能诱发进食行为。为探究TNSST神经元的喜恶效应,作者使用条件位置偏好(CPP)行为学范式,发现药物激活TNSST神经元会诱发小鼠偏好性行为(图2P)。
图2 TNSST神经元调控进食行为
3.TNSST神经元通过PVN和BNST调节进食行为
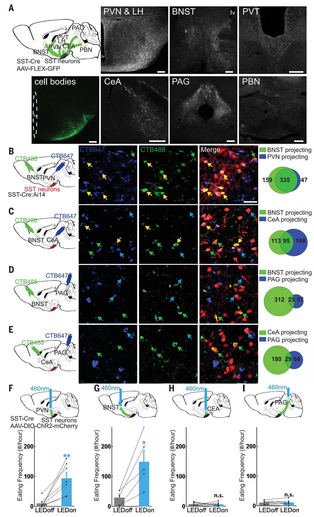
在了解TNSST神经元在进食行为中的充要性之后,作者就其下游脑区展开探索。他们在SST-Cre小鼠TN中注射AAV-FLEX-GFP以示踪这些神经元,发现其主要下游脑区为PVN、BNST、CeA、PAG、PVT与PBN,其中同一群神经元会投射到多个脑区(至少2个),与ArcAgRP的“一对一”投射方式不同[6](图3A-E)。
为探究哪条环路调控进食行为,作者在SST-Cre小鼠TN中注射AAV-DIO-ChR2,分别在PVN、BNST、CeA、PAG中埋植光纤,发现光激活TNSST-PVN、TNSST-BNST环路可诱发进食行为,而光激活其它环路无影响(图3F-I)。
图3 TNSST神经元通过PVN和BNST调节进食行为
4.TNSST神经元主要为GABA能神经元
在了解TNSST神经元功能与下游脑区后,作者就其本身细胞类型展开研究。通过原位杂交与免疫组化实验,他们发现TNSST神经元主要为γ-氨基丁酸(GABA)能神经元,而与谷氨酸能神经元无交集(图4A-D)。
为研究TNSST神经元对下游的抑制性效应参与进食行为,作者在SST-Cre小鼠TN中注射AAV-DIO-hM3D,并在PVN中埋管注入CNO与GABAA受体拮抗剂荷包牡丹碱。他们发现化学激活TNSST-PVN环路会诱发进食行为,但同时阻断其GABA受体则会大幅降低此诱发效应(图4E),与ArcAgRP神经元调控机制相似[7],表明TNSST神经元通过对下游脑区的抑制性投射来调节进食行为。
图4 TNSST神经元主要为GABA能神经元
总结
民以食为天,“吃”是人类与其他动物赖以生存的功能。过去的研究表明Arc中AgRP神经元为饥饿环路的核心。本文结合化学遗传学、光遗传学、电生理、行为学等方法,首次发现饥饿环路的另一核心——TNSST神经元,激活TNSST神经元可诱发进食行为,抑制或杀死TNSST神经元会减少进食行为从而阻滞体重的增加。此外,TNSST神经元主要通过下游PVN与BNST脑区调控进食行为。本文揭示了进食行为的新神经机制,极大提高了我们在饥饿、进食领域的认知,让我们更了解自己为什么想“吃”!
j9九游会生物 一直关注神经、代谢、肿瘤领域的重大研究进展,为各种生理、病理研究提供最新工具和研究方案,助力临床转化和基因治疗!
·参考文献·
1.Gropp, E., et al., Agouti-related peptide-expressing neurons are mandatory for feeding. Nat Neurosci, 2005. 8(10): p. 1289-91.
2.Zhang, X. and A.N. van den Pol, Hypothalamic arcuate nucleus tyrosine hydroxylase neurons play orexigenic role in energy homeostasis. Nat Neurosci, 2016. 19(10): p. 1341-7.
3.Luo, S.X., et al., Regulation of feeding by somatostatin neurons in the tuberal nucleus. Science, 2018.361(6397): p. 76-81.
4.Whiddon, B.B. and R.D. Palmiter, Ablation of neurons expressing melanin-concentrating hormone (MCH) in adult mice improves glucose tolerance independent of MCH signaling. J Neurosci, 2013. 33(5): p. 2009-16.
5.Haas, H. and P. Panula, The role of histamine and the tuberomamillary nucleus in the nervous system. Nat Rev Neurosci, 2003. 4(2): p. 121-30.
6.Betley, J.N., et al., Parallel, redundant circuit organization for homeostatic control of feeding behavior. Cell, 2013. 155(6): p. 1337-50.
7.Garfield, A.S., et al., A neural basis for melanocortin-4 receptor-regulated appetite. Nat Neurosci, 2015. 18(6): p. 863-71.

扫一扫,反馈当前页面
j9九游会生物