作者:武鑫
试想未来的一个治疗场景:非酒精性脂肪肝慢性疾病患者每天只需要通过特制电子烟或专用雾化器定时定量吸入香气分子,就可以在体内长期表达治疗蛋白,而避免了传统的注射或口服药物的治疗方式,治疗过程变得轻松无痛且依从性高。这样的场景如今已不再是设想,科学家们已在小鼠体内成功实现该设想。论文通讯作者,华东师范大学生命科学学院研究员叶海峰表示:我们会利用临床批准的病毒系统提前将“基因开关”导入体内,通过“闻香”远程打开体内的“基因开关”,表达治疗蛋白。这项技术在治疗慢性疾病(如非酒精性脂肪肝病和过敏性哮喘)方面显示出潜力,为未来人类疾病的治疗提供了一种新颖而精准的策略。
AAVMUSE介导的“闻香”疗法用于慢性疾病的治疗
2024年2月6日,华东师范大学叶海峰团队在Nature Communication上在线发表题为 AAV-delivered muscone-induced transgene system for treating chronic diseases in mice via inhalation的研究工作,成功开发了“香气分子”麝香酮(muscone)调控的基因表达精准控制系统,并将其装载在腺相关病毒AAV载体中(被命名为AAVMUSE),实现无针无痛、患者依从性高的可控式基因疗法。以“闻香”这种便捷的方式控制治疗药物的表达释放,为临床治疗慢性疾病提供了一种新的理念和策略。
1. 为AAV介导的基因治疗装上“按开关的手”
合成生物学是利用工程学的思想,通过合理组装标准化模块,创造出具有特定功能的基因网络或新的生命个体。利用合成生物学方法,可控式基因表达系统不断被开发出来,从小分子化学物质调控系统到超声波、磁、热等远距离调控系统,再到具有时空特异性的光调控系统、具有的快速响应的电调控系统的开发,它们为不同疾病的治疗提供了多样的解决方案。当这些调控系统与基因治疗、细胞治疗相结合,可对基因或细胞行为进行精准控制,用于基因编辑、基因重组、以及构建智能细胞药物工厂等。
叶海峰研究团队一直致力于开发绿色小分子调控的基因开关,克服传统化学小分子如抗生素、食品添加剂带来的安全争议。2019年开发了原儿茶酸调控的基因开关,通过“喝绿茶”的方式调控基因表达,用于治疗糖尿病;2021年开发了白藜芦醇调控的基因开关,通过“喝红酒”的方式调控基因表达,用于治疗癌症。如今又开发了“闻香”调控基因表达系统,并将其装载在基因治疗载体腺相关病毒AAV中,长期安全有效地控制基因表达,并成功治疗非酒精性脂肪肝和哮喘两种慢性疾病,实现可控式基因治疗(图1)。
图1 AAV介导的麝香酮调控基因环路工作示意图
2. 麝香酮“开关”如何实现 “闻香治病”?
芳香疗法在日常生活中常用于心理疾病治疗,通过吸入芳香精油,能够缓解压力,舒缓心情,研究者试想能否将该“闻香疗法”应用于慢性疾病中?麝香酮是中药材麝香的主要活性成分,是一种具有挥发性和香气的临床药物,已被国家批准用于食品、药品、以及香水中。鉴于麝香酮的安全性、挥发性,研究人员基于感应麝香酮的小鼠嗅觉受体MOR215-1和合成的cAMP响应的启动子(PCRE),在体外成功构建了低背景、高诱导的麝香酮调控的基因环路(muscone-regulated gene circuit, MUSE)。当麝香酮与G蛋白偶联受体MOR215-1结合后,激活胞内的cAMP信号通路,随后使得响应cAMP的结合蛋白1(cyclic-AMP response binding protein, CREB1)磷酸化后结合到PCRE启动子上,进而启动目的基因表达(图2)。体外验证结果显示,麝香酮与细胞在没有直接接触的情况下,麝香酮自身的挥发性,可以实现远程调控基因的表达。
图 2 MUSE的工作原理图
3. MUSE经AAV病毒载体递送至小鼠体内可实现长期调控效果
基因治疗载体腺相关病毒AAV已被美国食品和药物管理局(FDA)批准为临床基因治疗载体,该载体安全性高,免疫原性低,体内存留时间长,血清型多,且具有组织特异性。据统计,截止到2018年,世界范围内已完成或正在进行的AAV基因药物临床试验已有145项,在脑部疾病、眼部疾病以及血友病中具有良好应用前景。但是AAV递送的基因会持续过量表达,产生毒副作用,基于上述问题,我们试图将可控式基因环路与基因治疗相结合,以实现精准基因治疗的设想。
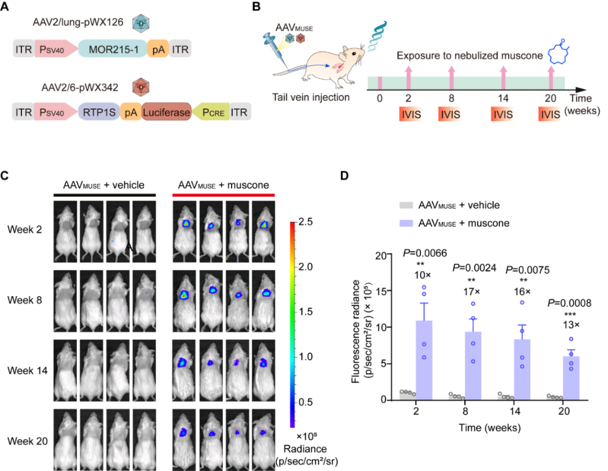
因此我们将麝香酮调控基因环路装载在AAV病毒载体中,设计构建了AAV介导的麝香酮调控的基因环路(AAVMUSE),利用AAV的多器官靶向性将该环路转导至肝脏或肺部,通过定期“闻香”实现长期精准控制蛋白药物的表达释放(图3和图4)。
图 3 AAVMUSE在小鼠肝脏中实现长达28周的调控效果

图 4 AAVMUSE在小鼠肺部实现长达20周的调控
4. AAVMUSE在非酒精性脂肪性肝炎以及过敏性哮喘模型中的治疗
目前慢性疾病的治疗通常需要反复注射或口服药物,这导致患者的依从性差,且药物毒副作用大,迫切需要开发安全可靠以及患者依从性高的治疗策略。研究者将AAVMUSE应用于非酒精性脂肪性肝炎(NAFLD)和过敏性哮喘(allergic asthma)疾病的治疗中。实验结果显示,在非酒精性脂肪性肝炎(NAFLD)模型小鼠中,AAVMUSE经AAV2/9递送至肝组织后能够精准调控ΔhFGF21产生,并实现长达28周的治疗;在过敏性哮喘模型小鼠中,AAVMUSE经AAV2/6和AAV2/lung联合递送至肺组织后能够精准控制ΔmIL-4产生, 成功预防该疾病发展。仅注射一次AAVMUSE,而后通过定时定量吸入麝香酮即可原位精准、持续地诱导治疗蛋白表达,达到“闻香”治疗慢性疾病的目的(图5)。
图 5 麝香酮调控系统在慢性疾病治疗中的应用
综上,该研究中所构建的芳香小分子麝香酮调控基因环路可实现远程诱导、高效精准调控基因表达,为合成生物学提供了新的调控工具,也为可控性的基因治疗研究提供了新方法,有助于推动基因疗法在精准医学中的应用。这项研究开发的“闻香”基因疗法也为慢性疾病提供了一种无创无痛的治疗方式,为未来开发更有效、更安全、更精准的个性化疾病治疗方法奠定了基础。
华东师大生命科学学院2023届博士毕业生武鑫、2020届博士毕业生于袁欢、副研究员王美艳为该论文的第一作者,叶海峰教授为该论文的通讯作者。该研究受到了国家自然科学基金委、国家重点研发计划、上海市科委的支持。
原文链接:https://www.nature.com/articles/s41467-024-45383-z
j9九游会生物有幸为研究者提供实验中使用的rAAV2/6、rAAV2/lung载体,以实际行动助力基础科学研究!

转载文章仅供分享,如有涉及版权问题,请及时与我们联系,我们将给予删除或下线处理。