对组织或细胞在某一时刻或处理条件下转录出来的所有RNA进行测序分析,全转录组的研究中包含对mRNA、lncRNA、circRNA、miRNA进行分析,并结合多种RNA信息探索彼此之间潜在的调控网络。
样本起始量与送样建议
|
样本类型 |
起始量 |
|
动物及临床脏器组织/脑组织等 |
>20mg |
|
动物及临床皮肤/骨/血管/脂肪组织等 |
>100mg |
|
植物叶片组织/花 |
>200mg |
|
植物根/茎/果实/种子 |
>500mg |
|
原代细胞/细胞系 |
>5×106个 |
|
中性粒细胞/嗜酸性粒细胞/嗜碱性粒细胞 |
>5×107个 |
|
外泌体样本 |
>1×108个 |
|
血清/血浆/脑脊液/关节积液/卵泡液 |
>2mL |
|
细胞培养上清液 |
>20mL |
|
尿液 |
>30mL |
|
总RNA |
>1μg且RIN>7.0 |
注意事项:
① 组织样本建议保存在RNAlater、RNAHold、RNAProtect等相关组织保存液中,然后-80℃保存或干冰寄送;
② 细胞样本使用TRIzol等裂解液充分裂解之后,-80℃保存或干冰寄送;
③ 更加详细的样本准备指南,请联系在线客服。
应用场景
应用场景1:结构分子招募核心蛋白与核酸
适用范围:基础医学、生物化学与分子生物学等任意研究方向
lncRNA和circRNA有时候会作为一种特殊的RNA分子,形成蛋白-蛋白复合物或蛋白-核酸的骨架分子,对下游分子行使一系列调控作用。如部分circRNA会招募一些泛素化酶对下游的蛋白行使降解功能,或者部分lncRNA会招募一些转录因子与目的基因的启动子区域结合激活下游的基因表达等。
应用场景2:外泌体
适用范围:临床与转化医学、基础医学等任意研究方向
lncRNA在外泌体中由于以碎片形式存在,这种随机片段不仅不利于检测,而且较低的浓度和较差的重复性,使得lncRNA并不是外泌体研究的热门分子之一。但是circRNA由于其稳定性,除了从体液样本外泌体中分离circRNA可作为疾病标志物外,还能用于后期的外泌体治疗等领域,是后ceRNA时代中较为热门的circRNA细分研究领域方向之一。其中一个方向是疾病标志物,一般以大样本队列研究居多。一种是后期转化及机制研究方向,包括外泌体受体细胞分子机制研究以及疾病治疗等方向。
应用场景3:翻译多肽
适用范围:临床与转化医学、基础医学、生物化学与分子生物学等任意研究方向
circRNA上有一段未翻译的RNA序列,称为IRES,它可以折叠成类似于起始tRNA的结构,并招募更多的核糖体。正常情况下,IRES不与eIF结合,而是与一类称为ITAF的蛋白质结合。ITAF的作用是将核糖体募集到circRNA的内部结构,以启动蛋白质翻译。此外,还可能存在IRES增强子,类似于circ-ZNF609的UTR元件。也有研究通过翻译组测序与转录组测序,发现了非编码RNA LINC-PINT形成环状RNA后可被翻译形成功能多肽。
应用场景4:ceRNA调控机制
ceRNA全称competing endogenous RNA,是一种能够竞争结合RNA的作用元件。通常lncRNA和circRNA会竞争结合miRNA,我们一般把lncRNA和circRNA可以称作ceRNA。ceRNA调控网络全称ceRNA regulation network,指的是有ceRNA参与的整个调控网络cascade。而ceRNA分析指的是对整个ceRNA调控网络进行分析。一般有circRNA-miRNA-mRNA分析或lncRNA-miRNA-mRNA分析。
案例展示
circular RNA(HRCR)靶标结合miR-223保护心脏免受心肌肥厚和心脏衰竭
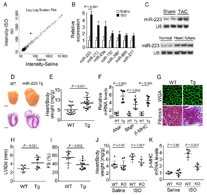
本研究中作者首先通过miRNA基因芯片分析、Northern blot、RT-PCR等技术手段发现,ISO处理14天后,miRNA-223的表达量显著上调,并且在患有心脏肥厚和心脏衰竭的人和小鼠心脏中miRNA-223的表达量也有明显的上调,初步得出结论:miRNA-223参与调控心肌肥厚和心脏衰竭。接下来作者利用miR-223过表达转基因小鼠以及miR-223基因敲除转基因小鼠进一步验证表型,结果发现miR-223过表达小鼠成年后出现明显的心肌肥厚和心脏衰竭症状,而miR-223基因敲除小鼠表型相反,进一步证明在活体内,miR-223可以诱导心肌肥厚和心脏衰竭。
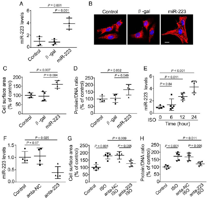
接下来作者进一步研究miR-223对心肌细胞的影响,结果发现miR-223过表达细胞中出现明显的心肌肥大反应,而miR-223敲除细胞中,ISO处理引起的心肌肥大反应明显被破坏,说明miR-223过表达会促进心肌肥厚,而miR-223基因敲除会阻断心肌肥厚。
为了进一步研究miR-223调控心肌肥厚和心脏衰竭的分子机制,作者筛选了一些参与调控心肌肥厚的基因作为miR-223的靶标候选基因,然后通过western blot分析miR-223过表达和缺失突变体中上调以及下调的基因,结果发现miR-223可以显著抑制ARC的表达,而前人已经有研究报道ARC参与调控心肌肥厚和细胞凋亡,所以初步推断ARC可能是miR-223下游的靶标位点。
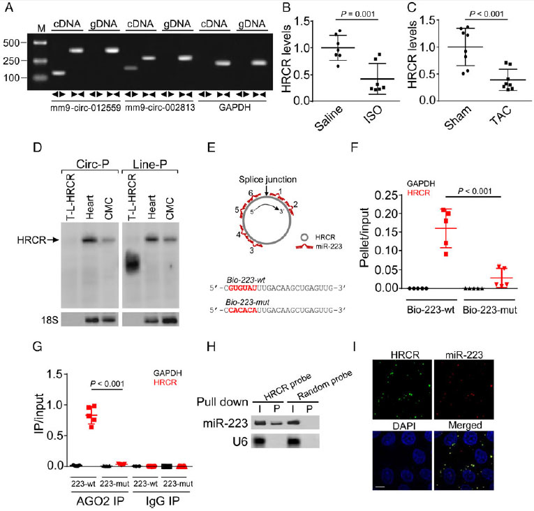
CircRNA和miRNA的互作是目前研究的一个热点话题,为了进一步研究是否有CircRNA参与调控miR-223的表达,作者从CircRNA数据库中随机筛选出100个CircRNA,通过qRT-PCR验证筛选到36个CircRNA,然后通过Northern blot筛选到一个特异性表达的CircRNA: mm9-circ-012559(HRCR)。
然后作者通过RNAhybrid分析发现HRCR包含6个CircRNA的靶标结合位点,初步表明HRCR可以和miR-223结合。接下来作者通过生物素标记,qRT-PCR,Northern bolt,pull down assay、荧光原位杂交(FISH)等技术手段,从正向以及反向两个角度分别验证HRCR和miR-223之间的互作关系,结果发现miR-223和HRCR在细胞质中存在共定位现象,HRCR可以直接结合到miR-223上。

HRCR和miR-223存在互作,而miR-223可以通过调控下游ARC的表达,进而调控心肌肥厚和心脏衰竭,为了进一步研究HRCR对ARC表达的影响,作者构建了HRCR过表达载体和基因敲除突变体,结果发现HRCR过表达载体中,ARC的表达量和活性显著增加,HRCR敲除突变体中,ARC的表达量和活性显著降低,并且HRCR可以消除miR-223对ARC表达的抑制作用,说明HRCR可以通过调控miR-223以及ARC的表达,进而调控心肌肥厚。
参考文献
Wang K, Long B, Liu F, et al. A circular RNA protects the heart from pathological hypertrophy and heart failure by targeting miR-223.[J]. European Heart Journal, 2016, 37(33):2602-2611.
常见问题
1.全转录组测序为什么需要构建两个文库
全转录组测序需要构建2个测序文库,一个小RNA文库和一个去除核糖体RNA的链特异性文库,然后分别上机测序。小RNA长度较短,一般小于50nt,采用测序策略为50SE。其他三类RNA序列一般大于200,通常在1000以上,最高可达几万,通过片段化构建150PE测序文库。最后小RNA文库可以获得miRNA序列信息,去核糖体的链特异性文库可以获得mRNA、lncRNA和circRNA的序列信息。
2.什么是ceRNA调控网络(ceRNA networks)。
这些非编码RNA如lncRNA和circRNA等会竞争结合miRNA,导致miRNA调控的靶基因发生变化,最终体现在蛋白的表达水平上,而miRNA处于ceRNA调控网络中的核心地位。如下图