九游会·J9-官方网站|真人游戏第一品牌j9九游会

AAV股票代码
688238
腺相关病毒股票代码
688238
行业快讯

外泌体速递 | 中草药处理产生的外泌体能抑制肿瘤细胞的增殖

时间:2021-03-30 热度:
背景
中药既是历史上重要的治疗药物,也是新药的重要来源。常山酮(HF)是一种由热敷皂苷衍生而来的小分子生物碱,在不同的细胞系中具有明显不同的抗增殖作用。然而,HF在体外是能抑制MCF-7细胞的生长以及这一过程的潜在机制尚不清楚。

外泌体是一种由细胞自然分泌的纳米大小的囊泡,大小在30-150nm。它由各种脂质、蛋白质和RNA组成,包括microRNAs(miRNAs),这些分子通过外泌体可以在细胞间传递,起到了直接或间接的通讯作用。

本文[1]作者发现HF不仅能抑制MCF-7细胞外泌体的分泌,同时降低了外泌体中microRNA-31(miR-31)的含量。MiR-31通过靶向HDAC2,进一步调节细胞周期调节蛋白的水平,有助于HF的抗癌功能。

Results
1.HF对人乳腺癌细胞MCF-7生长的影响    
为了探究HF是否对MCF-7细胞的生长产生影响,作者设置不同的HF浓度(25、50、100、200和400nM)和不同的时间点(0、12、24和48hr),并通过MTT和克隆形成检测细胞的生长情况。实验数据表明,HF对体外培养的MCF-7细胞的生长具有浓度依赖性和时间依赖性的抑制作用(Figure.1)。
 
Figure 1 HF能抑制人类乳腺癌细胞MCF-7的增殖

2.HF处理可减少MCF-7细胞的外泌体分泌
为了验证中药是否抑制MCF-7细胞的外泌体分泌,作者用HF处理MCF-7细胞并检测了肿瘤细胞培养上清的外泌体量。作者随后分别检测了AChE酶活(一种与外泌体膜相关的特殊酶)、BCA浓度、透射电镜(TEM)及外泌体蛋白(Tsg101、CD63、CD81和CD9),通过这些数据,作者发现HF可抑制MCF-7细胞外泌体的分泌(Figure.2)。
 
Figure 2 HF处理可减少MCF-7外泌体的分泌
 
3.HF通过抑制外泌体的分泌来抑制MCF-7细胞的增殖
作者先用DiD染料标记MCF-7细胞分泌的外泌体,再将此外泌体与MCF-7细胞共培养,共聚焦激光扫描显微镜观察到外泌体分布在MCF-7细胞质中。随后作者用不同剂量的外泌体来处理MCF-7细胞,并用MTT法检测MCF-7细胞的增殖情况。作者发现,随着剂量的增加,MCF-7细胞的增殖也随着提升。接着作者考察了HF和GW4869(一种中性神经鞘磷脂酶抑制剂)对外泌体分泌的影响。数据表明,经GW4869预处理后,HF对MCF-7细胞分泌外泌体的抑制作用将更明显。此外,用HF和non-HF外泌体处理MCF-7细胞,结果显示,HF对MCF-7细胞增殖的抑制作用减弱。总之,这些数据揭示了HF抑制外泌体分泌可能是HF抑制MCF-7细胞生长的机制(Figure.3)。
 
Figure 3 MCF-7来源的外泌体对细胞增殖的影响

​4.HF通过降低外泌体miR-31抑制MCF-7增殖
作者检测了外泌体中84个与乳腺癌相关的miRNAs,发现MCF-7细胞在有HF处理和没有HF处理下外泌体中的miRNAs有很大不同,其中miR-31在HF处理过的外泌体中比non-HF处理的外泌体中更少。随后作者敲低了外泌体中的miR-31,将此外泌体加入受体细胞培养基中,发现敲低miR-31后外泌体对细胞增殖的抑制作用增强。接着作者过表达了外泌体中的miR-31,发现外泌体促进细胞的增殖。因此,这些数据表明外泌体miR-31能够促进MCF-7细胞增殖(Figure.4)。
 
​Figure 4 外泌体miR-31能促进MCF-7细胞的增殖

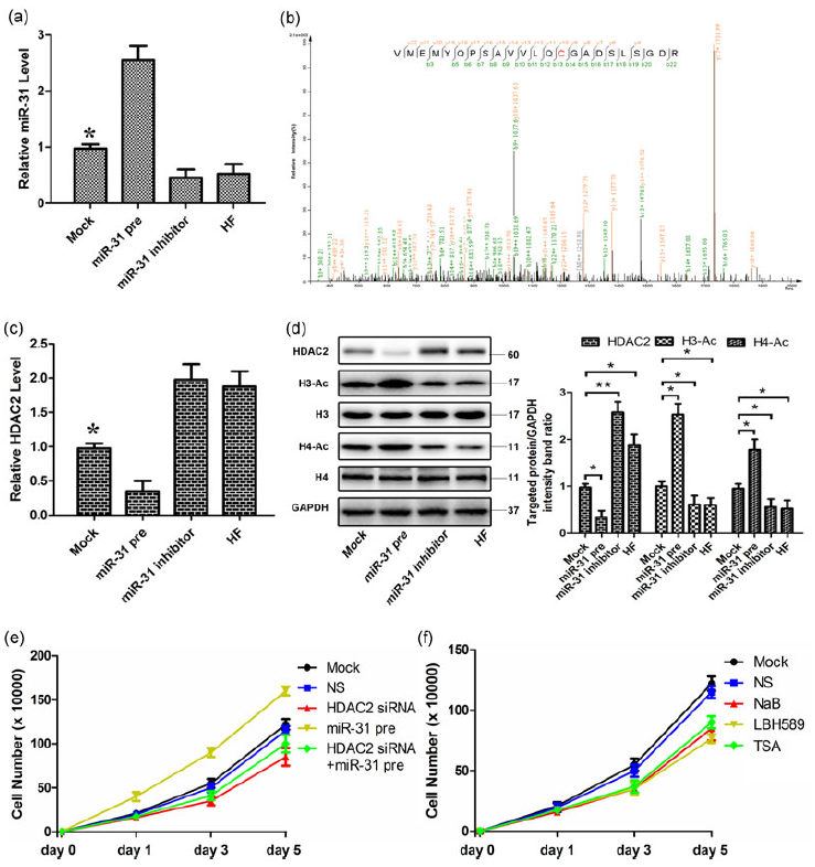
5.miR-31通过靶向HDAC2调节MCF-7细胞的生长
作者分别用miR-31 inhibitor、mimics或HF刺激MCF-7细胞,来改变MCF-7细胞分泌的外泌体中miR-31的水平,再用shotgun LC-MS/MS蛋白组学技术检测受体细胞MCF-7中核蛋白的差异表达情况。结果显示,表达了miR-31 pre-miRNA的外泌体可抑制HDAC2的表达。此外,miR-31敲低/过表达或HF处理过的外泌体可调节HDAC2的表达和H3、H4乙酰化的上调或下调。抑制HDAC2的表达可明显抑制MCF-7细胞的增长速率。总之,这些结果表明miR-31通过靶向HDAC2调节MCF-7细胞的生长(Figure.5)。
 
​Figure 5 miR-31通过靶向HDAC2抑制MCF-7细胞的增殖
 
6.HDAC2通过靶向MCF-7细胞中的G1/S组分对细胞周期环路起调控作用
作者接着检测了HDAC2对细胞周期的调控作用。HDAC2敲低后会使G1期细胞增加,S期和G2/M期减少,这说明了HDAC2参与了细胞周期时钟的调控。在MCF-7细胞G1/S过渡过程中,HDAC2敲低可以抑制细胞周期的组分水平,包括cyclin D1和CDK2,同时增加细胞周期负调控因子p21的水平。此外,HDAC2敲低通过CDK2和cyclin D1转录激活影响pRb(retinoblastoma protein)蛋白磷酸化。

随后作者也检测了用HF或miR-31 pre-miRNA处理细胞后其分泌的外泌体对cyclin D1、CDK2和p21的影响。结果发现,与non-HF外泌体处理组相比,HF外泌体能抑制cyclin D1、CDK2水平,同时提高p21水平;与对照组相比,来自miR-31 pre-miRNA处理MCF-7细胞产生的外泌体降低p21水平、增加CDK2和cyclin D1水平(Figure.6)。

 
Figure 6 HDAC2通过靶向G1/S转化调节组分抑制乳腺癌细胞的生长
总之,这些结果揭示了HF处理会减少MCF-7细胞外泌体的释放(包含miR-31),该外泌体可转移miR-31到邻近细胞,有助于抑制HDAC2表达。同时HDAC2可通过调节G1/S组分,如p21、CDK2和cyclin D1来调节细胞周期,从而抑制MCF-7细胞增殖(Figure.7)。
 
Figure 7 微环境中HF抑制MCF-7细胞增殖的机制
 
文章总结
本文作者验证了HF通过减少肿瘤来源外泌体的产生,在体外抑制MCF-7细胞的增殖,同时也观察到MCF-7受体细胞可以有效地吸收MCF-7供体细胞分泌的含miR-31的外泌体。此外,作者发现,增加外泌体miR-31含量可下调HDAC2基因的表达,而HDAC2基因通过调控MCF-7受体细胞中的G1/S组分如p21、CDK2和cyclinD1来调节细胞周期环路,从而促进细胞增殖。

参考文献
[1] miR-31 shuttled by halofuginone-induced exosomes suppresses MFC-7 cell proliferation by modulating the HDAC2/cell cycle signaling axis. J Cell Physiol. 2019 Aug;234(10):18970-18984.doi: 10.1002/jcp.28537. Epub 2019 Mar 27.


一键拨号 一键导航
扫码反馈

扫一扫,反馈当前页面

咨询反馈
扫码关注

j9九游会生物

返回顶部
j9九游会